Safakat
Introduction
“Safakat” is the first emerging platform for entrepreneurs to find tenders easily and submit offers directly to the concerned party
Designing the logo
This startup recently changed its name, so the first thing I did was change the logo.
Colors :
The customer wanted colors derived from the Algerian national flag (Green, Red and white), So I had to choose wisely while staying on this checklist with accessibility in mind.
So the first priority was using a Color Blind-friendly palette, to do so i had to check its accessibility with two main options :
1 – “Contrast Checker” from Webaim
2 – “The Color wheel” from “Adobe“
After a lot of testing, I have come to a Color Blind-safe theme
Colors explanation :
Fonts :
English : Outfit (A very geometric and bold typeface. it goes perfectly with any Serif font to provide a pleasing font combination for quite literally any kind of platform)
Arabic : Droid arabic kufi (formal and perfect for this kind of logos)
Illustration :
UX Research
My goal is to design a usable, equitable, enjoyable, and useful product, & for this project, I will use the framework named : “User-centered design process“. It typically consists of the following 4 phases
First phase : Research
Also known as : “Understand how the user experiences the product or similar products“,
Empathy maps:
To start I created an “Empathy map” to define what the user “Says, Thinks, Does, Feels“
Pain points:
After the first Usability study & In result I was able to define 3 types of pain points :

Product pain points
The user finds the app hard to navigate and difficult to find tenders or submit offers

Process pain points
The user confused because there are no clear steps or a goal to accomplish

Support pain points
The user finds no support or a help center in the app
Personas:
After defining the user pain points based on the empathy map, I created two Personas
Personas : are archetypical users whose goals and characteristics represent the needs of a larger group of users
An example of a persona :
Second phase : Concept
Also known as : “Specify the user’s needs“
Define problem statements :
The most common framework used to create problem statements is the 5 Ws and H framework.
- Who is experiencing the problem? : Busy Entrepreneurs with no tech background
- What are the pain points? : They Want to find great opportunities & tenders
- Where is the user when they’re using the product? : they’re likely using the app at work, on the go
- When does the problem occur? : They get frustrated when they open the app, starting from the very beginning of the user journey.
- Why is the problem important? : they don’t have a lot of experience with phone apps or similar technology
- How are users reaching their goals by using the product? : They want to easily move from the main screen of the application to the list of open tenders
An example of a problem statement :
Yassine is a busy entrepruner who needs an easy app experience to find opportunities & tenders and submit his offers directly, because he’s not technologically savvy.
Define hypothesis statements :
Here is an example of a hypothesis statement that matches with the problem statement :
Yassin : If the home page contains a snippt of all the important pages, Then Yassine can find all the pages needed
Determine a value proposition :
Value propositions summarize why a consumer should use a product or service.
User Journey map :
A user journey map (also known as a customer journey map) is a diagram that visually illustrates the user flow through the app
An example related to the persona named “Yassin” :
Competitive audit :
A competitive audit is an overview of the client’s competitors’ strengths and weaknesses. Analyzing the brands and products of competitors, or the companies who offer similar products as the client does, can give me a well-rounded foundation of knowledge about the market my product will enter. That knowledge will carry into my designs and help me create a product that’s helpful and unique for users
Competitive audits can offer many benefits throughout my ideation phase, including:
Giving me an idea of products already in the market and their designs.
Suggesting ideas to solve early problems that I’m facing with my own designs.
Revealing the ways that current products in the market are not meeting users’ needs. This is a gap for my product to address!
Demonstrating the expected life cycle of a product in the same market as mine.
Informing all the different iterations my product could take and how those performed for my competitors.
I analyzed 7 competitors, 6 are direct and one is indirect competitor
Third phase : Design
Also known as : “Design solutions“
How Might We Exercise :
“How might we” (HMW) is a design thinking activity used to translate problems into opportunities for design. HMW gets my creativity flowing and encourages me to think about the problem from different perspectives. This new vantage point helps create a wide variety of solutions to the user problem I’m trying to address
- (Amp the good) How Might We make the finding tenders & submitting offers online a fun process?
- (Explore the opposite) How Might We create a way to make the process of finding tenders online diffucult?
- (Change the status quo) How Might We make a non-paper tenders, with auto selection for the best offers?
- (Break the point-of-view into pieces) How Might We make the whole process easier & all-in-one platform with full transparancy?
- (Remove the bad) How Might We make a way for entrepreneurs to finish the whole process without needing any paper works?
- (Go after the adjective) How Might We make the whole process less stressful for entrepreneurs?
- (Question an assumption) How Might We make going through the whole process like using social media?
- (Identify unexpected resources that can provide assistance) How Might An auto select algorithm help to manage submitted offers?
The goal statement :
A goal statement is one or two sentences that describe a product and its benefits for the user. In other words, the goal statement provides the ideal solution for my design challenge. Goal statements cover who the product will serve, what the product will do, and why the product solves the user’s need.
An example :
– Our platform, will let users find trends & expand their business, which will affect how entrepreneurs find trends & connect with new clients by giving them the ability to submit offers in the platform & connect with their clients, we will measure effectivness by analyzing offers submissions
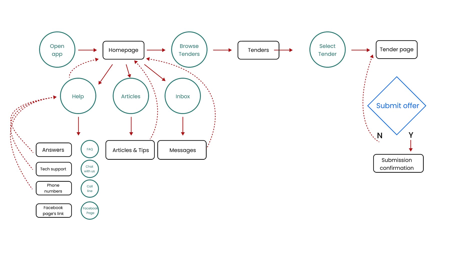
Outlining the user flow :
A user flow is the path taken by a typical user on an app or a website, so they can complete a task from start to finish
Designing the information architecture :
Low-Fidelity Prototype :
Low-fidelity prototyping is a quick and easy way to translate high-level design concepts into tangible and testable artifacts. The first and most important role of lo-fi prototypes is to check and test functionality rather than the visual appearance of the product
Research study plan :
After making the low-fidelity prototype, I made my research study plan
Post Low-fi Usability study :
Usability study is all about getting real people to interact with the app, and observing their behavior and reactions to it
Affinity Diagrams :
An affinity diagram is a method of synthesizing that organizes data into groups with common themes or relationships.
Modifying the user flow based on the study results
Creating the sticker sheet :
High Fidelity Prototype :
High-fidelity prototype is a computer-based, it allows realistic (mouse-keyboard) user interactions. High-fidelity prototype takes the user as close as possible to a true representation of the user interface
Fourth phase : Test
Also known as “Evaluate the solutions you designed against the user’s needs“
Post high-fidelity prototype usability study
Final High Fidelity prototype
Yassir



















